内蒙古能源职业学院是经自治区人民政府批准、国家教育部备案,以能源为特色,多学科协调发展的全日制普通高等职业院校。学校坚持立德树人根本任务,以服务区域经济发展和能源产业转型升级为己任,致力于打造高水平、有特色的应用型人才培养高地。
为适应学校事业发展需要,加强高素质、专业化师资队伍建设,遵循公开、平等、竞争、择优的原则,现将内蒙古能源职业学院2026年教师招聘有关事项公告如下。
一、招聘岗位
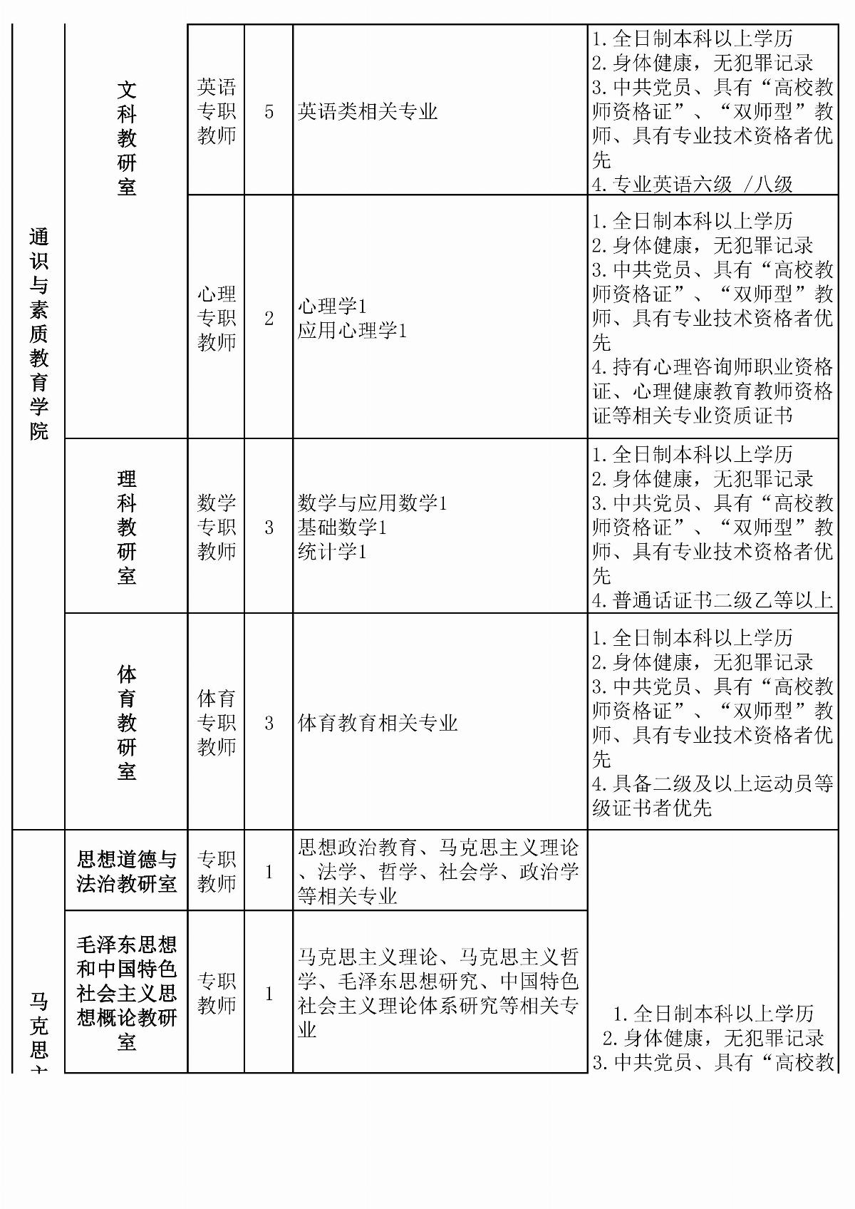
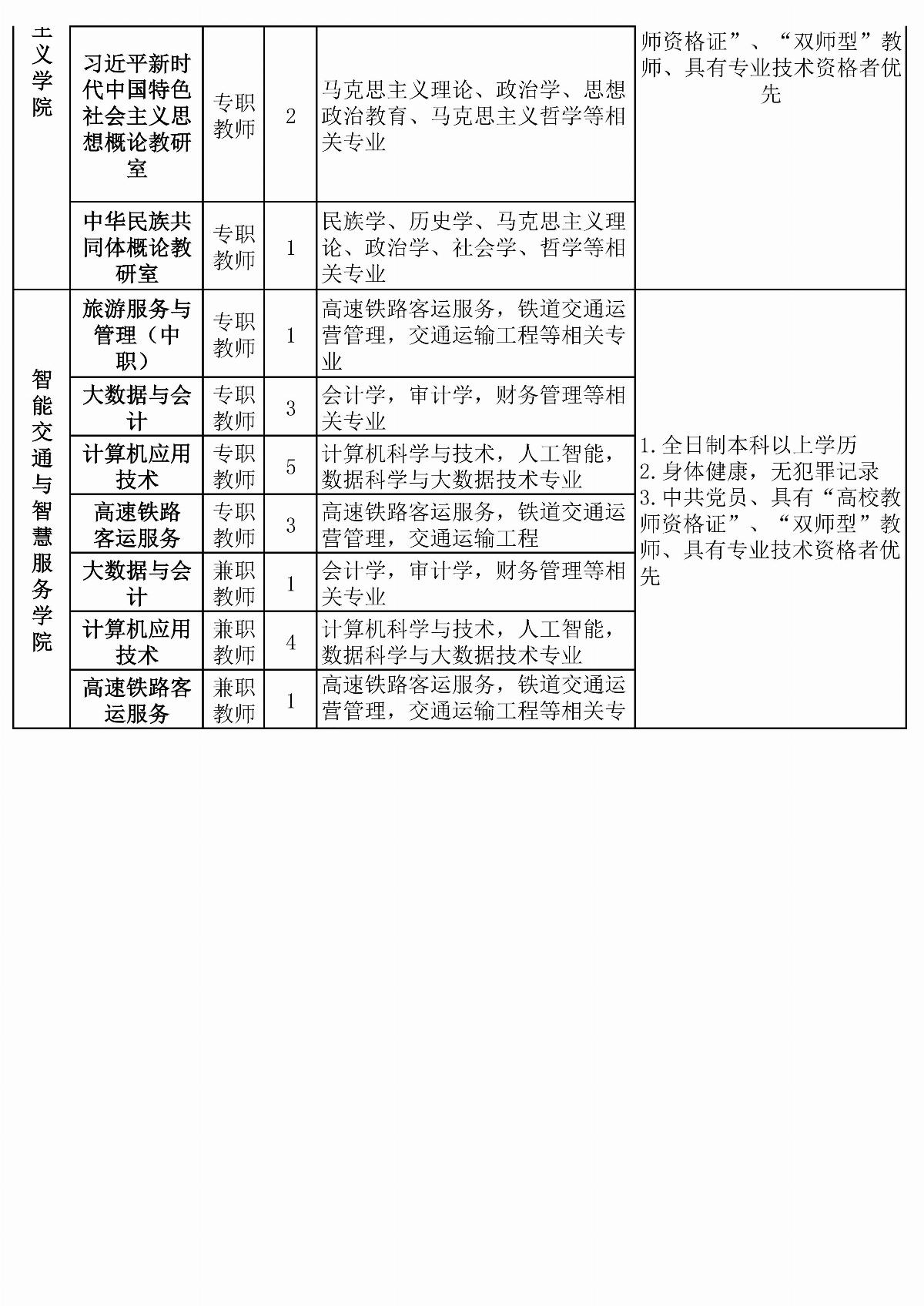
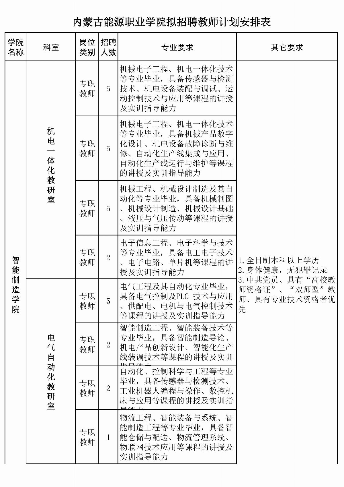
拟招聘专任教师87人,具体岗位及要求见附件。
二、招聘条件
(一)具有中华人民共和国国籍,坚持中国共产党的领导,遵纪守法,品行端正,热爱教育事业,遵守教师职业道德,恪守工作纪律。
(二)身心健康,能胜任岗位工作要求。
(三)品行端正,具有较强的事业心和责任感。
(四)学历要求为全日制本科学历以上。
(五)普通话水平达到二级乙等及以上,其中语文教师达到二级甲等及以上。
(六)有高校教师资格证者、具有高校工作经验或取得相关职称、职业技能证书者优先考虑。
三、应聘程序
(一)招聘时间:从即日起。
(二)投递应聘材料
1.个人简历;
2.学历、学位证书,获奖及相关证书扫描件;
3.文件命名:“姓名+应聘岗位”。
4.无犯罪证明。
(三)学院根据岗位要求分批筛选,确定面试名单后,电话通知面试。
(四)面试合格者参加学院组织的试讲。
(五)综合面试与试讲成绩确定拟录人员名单。
(六)通知拟录用人员进行体检、体检合格后签订协议。
四、需说明事项
(一)应聘者应如实提交个人信息,凡在应聘过程中弄虚作假,违反公开招聘纪律者,一经发现,取消应聘资格;对已聘用的受聘人员,一经查实,解除聘用合同,予以清退。由此产生的后果,由应聘者本人承担。
(二)对受到过刑事处罚、参加过非法组织或受到党纪政纪处分的、师德失范问题处理的人员不予聘用,对已聘用的受聘人员,一经查实,解除聘用合同,予以清退,由此产生的后果,由应聘者本人承担。
(三)从资格审核到招聘工作结束,应聘人员应保证报名时所留电话号码联系畅通,因电话联系不畅造成无法通知到本人的,后果由应聘人员本人承担。
(四)报名结束后,内蒙古能源职业学院仅通知通过初审的应聘人员进行下一步流程,未接到通知则说明初审未通过。
(五)本次招聘岗位的工作地点为内蒙古自治区鄂尔多斯市,录用人员须接受并服从学校统一的工作安排与地点分配。
(六)本次招聘岗位为校聘教师,按规定享受五险一金待遇,具体薪酬面议。
五、联系方式
1. 联系电话:13074761086(杨老师);
2. 应聘材料投递邮箱:1039274149@qq.com;
3. 学院地址:内蒙古鄂尔多斯市伊金霍洛旗阿勒腾席热镇泰康东街1366号。
内蒙古能源职业学院
2026年4月21日

蒙公网安备 15010202151008号